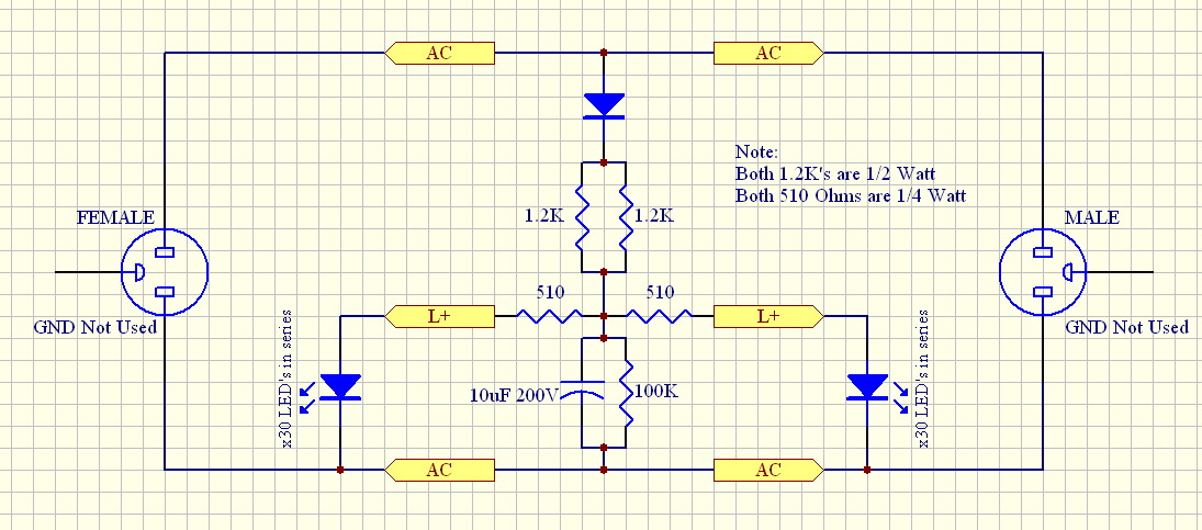
Uncategorized What is the lowest parts count for a LED driver from Mains AC? September 19, 2013 Todd's Time Leave a comment